在这个数字化时代,网络安全已成为我们生活中不可或缺的一部分,尤其是不动产登记信息的安全,更是关乎每一位市民的切身利益。
9月9日至9月15日是2024年网络安全宣传周,今年的主题是“网络安全为人民,网络安全靠人民”。为了共同维护不动产信息安全,在网络安全宣传周之际,我们向广大市民朋友发出倡议:
一是增强网络安全意识。时刻保持警惕,不轻易相信来自网络的各种信息,遇到与不动产信息有关的可疑信息,及时向我单位核实,不要盲目操作。
二是加强个人信息保护。不随意在不可信的网站和平台上填写个人信息,不随意连接公共无线网络。定期修改重要账户的密码,使用复杂的密码组合,提高账户的安全性。
三是积极参与网络安全建设。发现网络安全违法行为,及时向有关部门举报,共同打击网络犯罪。同时,积极传播网络安全知识,让更多的人了解网络安全的重要性,提高全社会的网络安全意识。
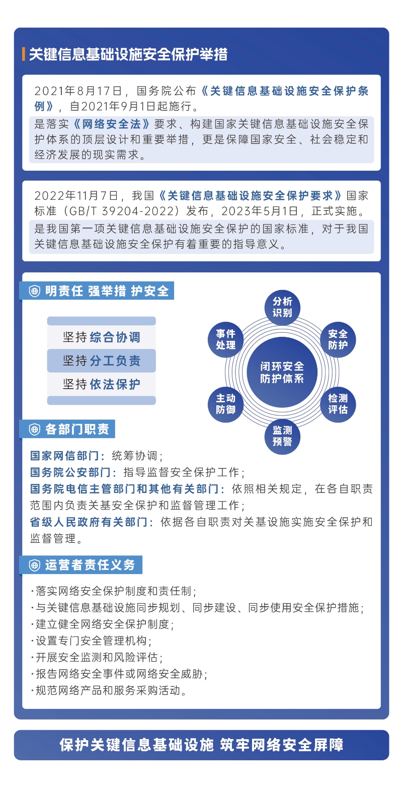
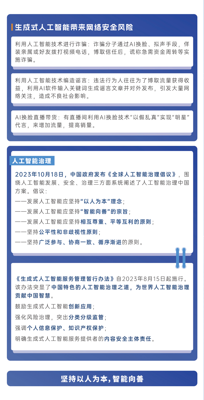
现在大家一起来学习一下网络安全知识手册吧,希望能够丰富大家的网络安全知识。网络安全是我们共同的责任,让我们携手共进,共同守护网络安全,为营造一个安全、可靠、稳定的不动产信息环境奠定基础。
















扫一扫在手机上查看当前页面





